2024年12月31日,安徽芜湖市人民政府印发《芜湖市关于发展新质生产力率先突破行动方案(2024—2027年)》(以下简称《方案》)的通知。
《方案》指出,建设新型能源系统。制定新型储能布点规划,多元化发展新型储能技术路线,丰富应用场景类型,提升电力系统调节能力,促进可再生能源大规模高比例发展。加快长江LNG接收站、西形冲抽水蓄能电站、天然气调峰电厂等项目建设,支撑区域能源保供能力。提升虚拟电厂能力,推进重点行业、企业负荷资源与电网融合互动,提升电网调峰保供能力。依托新能源汽车和智能网联汽车、芜湖数据中心集群等领域加快建设源网荷储一体化项目,提升可再生能源利用比例。到2027年,光伏、风电累计装机量达350万千瓦以上。
发展新型储能产业。发挥龙头企业优势,加快绿色科技创新和先进绿色技术推广应用,重点发展储能电池、储能设备及储能系统集成等领域。依托液流电池储能、压缩空气储能、新型二氧化碳储能等领域技术储备,推动电解液、质子交换膜、催化剂、储氢材料等关键材料研发创新和产业化应用。到2027年,全市新型储能产业营业收入力争达到400亿元,引进培育1-2家创新能力突出,具有全球竞争力的新型储能领军企业。
原文如下:
芜湖市人民政府关于印发芜湖市关于发展新质生产力率先突破行动方案(2024—2027年)的通知
各县市区人民政府,皖江江北新兴产业集中区、经济技术开发区、高新技术产业开发区、三山经济开发区管委会,市政府各部门、各直属单位,驻芜各单位:
《芜湖市关于发展新质生产力率先突破行动方案(2024—2027年)》已经市委、市政府同意,现印发给你们,请结合实际认真贯彻落实。
芜湖市人民政府
2024年12月18日
(此件公开发布)
芜湖市关于发展新质生产力率先突破行动方案(2024—2027年)
为加快省域副中心城市建设,进一步提升“双招双引”质效,以新质生产力赋能现代化产业体系建设,培育更多经济增长点,结合我市实际,制定本行动方案。
一、总体目标
以习近平新时代中国特色社会主义思想为指导,全面贯彻落实党的二十大和二十届二中、三中全会精神,以科技创新为主导,实施科创能力、优势产业、绿色转型、深化改革、要素优化五大率先突破行动,大幅提升全要素生产率,加快形成高科技、高效能、高质量的先进生产力质态。到2027年,全市新质生产力发展生态不断完善,具有重要影响力的关键技术、创新场景、科技企业、科创园区不断涌现,战略性新兴产业加快融合集群发展,一批具有竞争优势的未来产业初具规模,“芜湖制造”“芜湖服务”“芜湖科创”“芜湖消费”品牌深入人心。
专栏1 发展新质生产力率先突破行动主要指标

二、重点任务
(一)开展科创能力率先突破行动。
1.构建科创“新”体系。强化“市级科技部门+市产业创新中心+科创集团+科创基金+科创园区”产业创新支撑体系,推进企业创新主体壮势、创新人才集聚、“赤铸之光”科技攻关、创新平台升级、安徽创新中心建设、科技成果转化应用、科技金融赋能、全域创新能力提升等八大工程。到2027年,高新技术企业和科技型中小企业数量实现“双倍增”。
专栏2 芜湖市产业创新支撑体系

专栏3 芜湖市科技创新“八大工程”工作目标

2.构建科创“新”载体。以“鸠兹科创湾”建设为统领,推动全市创新资源汇聚,高标准布局建设特色鲜明、功能完善、设施一流的科创园区。面向全球招募科创湾建设合伙人,依法依规支持知名高校院所建立科创湾分支机构、子公司等创新主体。设立总规模30亿元的科创湾发展基金,面向优质科技成果、高科技项目和科创型企业“投早投小投未来”。到2027年,“鸠兹科创湾”品牌全面打响,创新要素集聚效应充分显现,每年引育高新技术企业、“专精特新”企业等科创型企业超2000家,集聚各类人才超10000人,基金规模超1000亿元,形成一批可复制可推广的改革创新成果,在区域创新版图的优势地位有效巩固,成为长三角具有重要影响力的产业创新中心。
专栏4 “鸠兹科创湾”建设目标

3.研发前沿“新”技术。聚焦产业链重点领域和关键环节,制定重点产业科技创新图谱,推进“赤铸之光”科技攻关工程,完善“揭榜挂帅”“定向委托”机制,组织实施产业链颠覆性和前沿技术攻关项目。在基础零部件、基础元器件、基础材料、基础软件、基础工艺等薄弱领域实施一批重大科学技术攻关项目,推动新能源汽车和智能网联汽车、机器人等领域开源体系建设,推动国产化替代产品研发及应用。到2027年,实施30个市级以上重大科技项目;每年滚动实施省制造业重点领域产学研用补短板产品和关键共性技术攻关项目12个以上。
4.建设高能级“新”平台。融入“科大硅谷”、合肥综合性科学中心、安徽省开放型汽车生态实验室等高能级创新平台建设,引进更多前沿科技成果在芜落地转化,谋划一批重大平台、工程纳入支持范围。优化市级重点研发创新平台考核评价模式,支持研究院以知识产权、仪器设备入股,与社会资本共建产业化项目。加快安徽(芜湖)高等研究院建设。常态化举办驻芜高校与企业产学研对接会。推动龙头企业联合高校院所、上下游企业共建国家技术创新中心、省制造业创新中心、省产业创新中心、省重点实验室等省级以上创新平台。布局建设一批概念验证中心、中试基地。
5.落地转化“新”成果。推动中国(芜湖)科普产品博览交易会资源转化,完善安徽科技大市场芜湖分市场建设。谋划省级以上创新创业赛事和行业展会,依托赛事展会开展科技成果转化和技术需求发布对接。加强与科大商学院、科大硅谷、英国杰青会等机构合作,发挥长三角G60科创走廊芜湖(上海)产业创新中心、安徽创新中心等平台媒介作用,链接更多海内外创新资源,引进重点产业链颠覆性和前沿技术创新成果在芜转化。到2027年,当年企业吸纳技术合同成交额突破400亿元。
6.开放应用“新”场景。推进低空智联网、智能网联汽车公开测试道路、城市数字底座等新型基础设施建设,实施若干场景应用创新示范项目,打造场景创新应用示范新高地。每年新发布场景应用不少于120项,开展场景应用对接推广活动不少于12场,建设示范性场景不少于10个,争取省级标杆示范场景不少于2个。
(二)开展优势产业率先突破行动。
7.激发智能制造“新”动能。依托各类工业互联网推广服务平台,加快数字业态与制造业全过程、全要素深度融合,体系化推进“智改数转网联”新型技术改造。到2027年,省级及以上工业互联网平台超10个,省级智能工厂和数字化车间超180个,新增省级以上绿色工厂超60家,国家级智能制造试点示范工厂和优秀场景超20家。
专栏5 制造业数字化转型任务清单

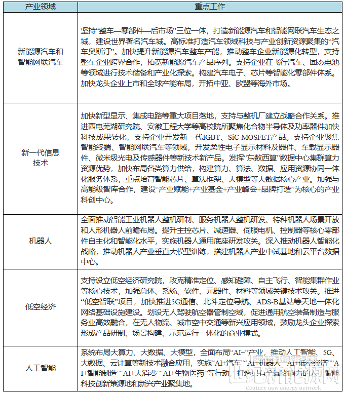
8.推动新兴产业“新”融合。发挥新能源汽车和智能网联汽车、新一代信息技术、机器人、低空经济、人工智能等产业资源禀赋,加快跨领域、跨产业、跨集群深度融合,打造若干具有全国引领力、全球影响力的战略性新兴产业融合集群。到2027年,形成1个万亿级的新能源汽车和智能网联汽车产业集群,4个千亿级的智能家电、先进光伏和新型储能、新材料、新一代信息技术产业集群,争创1—2个国家级战略性新兴产业集群。
专栏6 培育发展新兴产业重点工作

9.抢占未来产业“新”机遇。坚持“源头创新—技术转化—产品开发—场景应用—产业化—产业集群”全面发力,前瞻布局未来制造、未来能源、未来信息、未来健康、未来材料等未来产业领域,重点引育一批高成长性、高话语权的高层次人才团队和科创型企业,打造若干高能级平台,抢占产业发展先机。到2027年,引育一批具有未来产业生态主导和产业链控制力的企业,培育形成3—5个省级未来产业先导区,争创2个国家未来产业先导区,支撑未来产业发展的创新网络、培育链条、政策体系基本完善。
专栏7 前瞻布局未来产业重点工作

(三)开展绿色转型率先突破行动。
10.建设新型能源系统。制定新型储能布点规划,多元化发展新型储能技术路线,丰富应用场景类型,提升电力系统调节能力,促进可再生能源大规模高比例发展。加快长江LNG接收站、西形冲抽水蓄能电站、天然气调峰电厂等项目建设,支撑区域能源保供能力。提升虚拟电厂能力,推进重点行业、企业负荷资源与电网融合互动,提升电网调峰保供能力。依托新能源汽车和智能网联汽车、芜湖数据中心集群等领域加快建设源网荷储一体化项目,提升可再生能源利用比例。到2027年,光伏、风电累计装机量达350万千瓦以上。
11.发展新型储能产业。发挥龙头企业优势,加快绿色科技创新和先进绿色技术推广应用,重点发展储能电池、储能设备及储能系统集成等领域。依托液流电池储能、压缩空气储能、新型二氧化碳储能等领域技术储备,推动电解液、质子交换膜、催化剂、储氢材料等关键材料研发创新和产业化应用。到2027年,全市新型储能产业营业收入力争达到400亿元,引进培育1-2家创新能力突出,具有全球竞争力的新型储能领军企业。
12.推进新型绿色减碳。推动“新三样”头部企业建设零碳产业示范园区,参与国内全周期碳足迹核算规则和标准制定,推动国际标准互认。发展绿色循环经济,聚焦资源再生回收利用、绿色物流、绿色出行等领域,探索建立碳足迹追踪及碳资产开发数字化平台、回收转运网络和废弃物分拣中心。支持龙头企业开展碳捕集、利用与封存等领域技术攻关和产业化。突出制造业集约循环发展,健全以绿色工厂、绿色园区、绿色供应链为主体的绿色制造体系。争创国家级绿色金融改革创新试验区,推广“绿创贷”“环保贷”等特色产品,支持绿色低碳项目发行绿色债券和债务融资工具,建设绿色金融板块线上平台。对列入国家品目清单的绿色节能环保产品实施政府绿色采购机制。
(四)开展深化改革率先突破行动。
13.重构财政扶持产业政策体系。推进财政零基预算改革,聚焦产业发展关键环节短板,找准有为政府与有效市场的结合点,优化财政扶持产业科技发展方式,提升政策精准性、科学性和有效性。实施“赛马”激励机制,促进财政资金更多投向新兴产业和未来产业等重点领域和制造业单项冠军、“专精特新”中小企业等优势企业,推动新产业、新模式、新动能发展。扩大“惠企政策网上超市”政策覆盖面,推动更多政策“免申即享”“即申即享”。
14.深化科技创新体制机制改革。建立高新技术企业互认机制,简化搬迁来芜高新技术企业落地程序。推动金融资源和社会资本更多投向科技创新。建立与天使投资、风险投资和产业投资基金行业规律相适应的对外投资容错机制。在权限范围内探索授权龙头和链主企业自主开展工程技术系列相应专业职称评审和高层次人才认定。从高校院所遴选“科技副区(县、市)长”“科技副总”,帮助企业挖掘技术需求、促进成果转化。
15.打造市场化法治化营商环境。完善政策直享、服务直达、诉求直办的服务企业新模式,打造为企服务“一站式”平台。常态化对标长三角城市和全国标杆城市经验做法,深入研究世界银行、国家新一轮营商环境评价指标体系,创新优化营商环境工作举措。支持企业深度参与营商环境评价。整合律师、公证、仲裁等力量,建立“十大新兴产业法律服务团”,夯实产业发展法治保障。申报建设国家级知识产权保护中心,推进新兴产业专利快速审查、快速确权。营造“有求必应、无事不扰”的监管环境,全面推进“综合查一次”工作。
16.助力企业加速拓展海外市场。强化与高能级投资机构全方位合作,借助投行资源推动优势产业深度嵌入全球产业链供应链。依托自贸区建设区域全面经济合作关系协定(RCEP)企业创新服务中心,打造创新服务体系。推动“跨境电商+新三样”出口新模式,加快企业海外仓布局,完善海外服务网络体系。完善智慧口岸建设,优化口岸通关作业流程,推进“先放后检”“两步申报”等改革措施。加快塔桥多式联运基地建设,推动中欧班列在芜首发。依托自贸区拓展汽车关键零部件和航空保税维修、生物医药保税研发等“保税”新业态。实施“徽动全球·出海芜优”行动,每年组织企业抱团出海200家次以上。
17.推动国有企业赋能新兴产业。引导国资国企优化投资方向,聚焦新能源汽车和智能网联汽车、“东数西算”数据中心集群、机器人等产业领域,以组建基金、发行债券、并购重组等方式,推动国有资本以股权投资形式布局新领域新赛道。提升国企融资能力,以优化资产结构、资产证券化等创新融资方式,拓宽融资发展空间。推动国企在机器人等领域开展关键技术攻关和原创技术研究,建设中试验证中心、场景创新中心等各类创新平台。探索数据资本化路径,推动数据授权运营,建立数据资源持有权、数据加工使用权、数据产品经营权等分置的产权运行机制。
(五)开展要素优化率先突破行动。
18.加快数据要素高水平应用。以数据要素创新发展为核心,探索构建自由、开放的数据创新环境,推进数据资源登记、数据资产入表,推动数据资源交易,建设数据要素创新示范区。聚焦医疗、交通、金融等重点领域,打造“数据要素×”典型案例及应用场景。推动数据赋能产业,培育数据要素产业集群,促进数据价值有效释放,赋能产业链数字化升级。到2027年,集聚超100家创新能力强、成长性好的数据商和第三方专业服务机构,争创全国数据要素发展示范区。
19.优化人才要素引育机制。深入实施“紫云英人才计划”,聚焦新质生产力发展需要,依托高校院所、重点企业等探索搭建国际人才交流招聘平台。到2027年,每年新招引大学生12万名以上,新增招引领军人才900人,高端人才7500人,高层次人才团队360个。优化高等学校学科设置、人才培养模式,完善“高校—企业—政府”协同育人机制,培养高水平复合型人才,推动安徽师范大学、安徽工程大学等在芜高校与重点企业共建应用型高峰学科和新兴交叉学科。支持全国“双一流”高校优势学科专业与重点企业联合开办冠名班、订单班。
20.创新资本要素供给方式。优化风险补偿分担机制,将科技型企业贷款担保纳入政府性融资担保风险补偿资金池范围;提高担保决策效率,简化审核手续,做到“见贷即保”,提高代偿容忍度,探索建立政府、金融机构风险共担的创新模式。发挥自贸区制度创新优势,持续完善动产质押融资业务模式,降低中小企业融资成本。推广“海外子公司纯信用融资+”新模式,推动境内外金融机构授信准入和贷后管理机制创新。建立知识产权市场价格评估机制,开展知识产权证券化、质押融资、专利商标保险等金融服务。到2027年,每年新增直接融资250亿元以上,政府投资基金规模超200亿元,撬动社会资本共同形成基金规模超1300亿元,上市公司总数超36家。
21.提高土地要素利用效率。优化国土空间格局,围绕新质生产力重点领域增加用地有效供给。紧抓国家低效用地再开发试点契机,推动低效工业片区土地整治。开展工业用地绩效调查和企业“亩均效益”评价激励。到2027年,新增发放“亩均英雄贷”超过1000亿元,新建设高标准厂房超过600万平方米,处置工业低效土地不少于3.2万亩,工业用地亩均税收年均增长10%以上。
三、保障措施
(一)加强组织领导。
市政府定期召开推动新质生产力发展联席会议,统筹推进全市新质生产力发展,研究决策重大事项,协调解决重大问题,督促重要工作落实。
(二)加强政策统筹。全面优化整合政策体系,统筹产业、科创、人才、金融等政策工具,强化政策工具协调、引导作用,放大组合效应。探索建立由政府部门制定政策、专业机构负责执行、第三方独立评估的政策实施机制。统筹财政、国有平台、基金等多渠道资金,撬动更多社会资本参与新质生产力培育。提高要素保障精准性,推动人才、数据、金融、土地等要素向形成和发展新质生产力集中。
(三)加强专业指导。
发挥市内外知名企业家、高校院所学者、行业协会专家等智力资源优势,为形成新质生产力提供发展路径、产业布局、政策制定等方面的决策参考,以及基础研究、技术研发和产业发展等方面的咨询服务。成立新质生产力专家咨询委员会,为行动方案实施提供专业指导。
(四)完善评价激励。围绕推动新质生产力发展需求,建立健全目标管理和绩效评价机制,组织开展年度综合评价,探索建立符合新质生产力要求的全要素生产率评价指标体系。加大对颠覆性技术攻关、科技成果转化、体制机制创新等典型案例宣传和示范推广,营造全社会全力打造新质生产力示范城市的浓厚氛围。
(五)建立容错机制。
健全容错纠错机制,形成支持大胆探索、鼓励担当作为的鲜明导向。县级以上人民政府、各单位及其工作人员在推动新质生产力发展工作中因先行先试,或尚无明确限制的探索性试验、或为推动发展而出现过失、或政策界限不明确、或政策调整影响,未达到预期效果,决策和实施程序符合规定且个人和单位没有牟取私利以及未与其他单位和个人恶意串通,损害公共利益和他人合法权益的,按规定可以给予容错。






