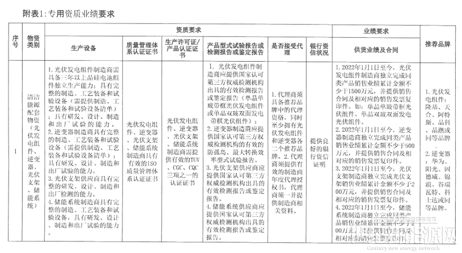
12月13日,福州市综合能源信息服务有限公司发布了2025年度清洁能源项目配套物资框采,其中包含光伏组件、逆变器、光伏支架、储能系统等。其中储能方面,招标要求储能系统制造商具有完整的制造、工艺装备和试验设备,具有研发、设计、制造和出厂试验的能力,而且储能系统供应商应提供国家认可第三方权威检测机构出具的有效的检测报告或鉴定报告。另外还要求2022年至今,储能系统制造商独立完成同类产品销售业绩累计金额不少于200 万元。
据悉,招标人福州市综合能源信息服务有限公司,股东之一为国家电网旗下的国网福建综合能源服务有限公司,持有其66%的股份。该公司曾于2021年开展过用户侧储能项目合作。
原文如下:
2025年度清洁能源项目配套物资(光伏发电组件、逆变器、光伏支架、储能系统)采购框架项目招标公告









