10月27-28日,新疆维吾尔自治区四个储能系统采购项目集中招标,规模共计1050MW/4200MWh。
10月28日,华润守正公示重能新疆天山北麓新能源基地项目储能设备采购招标公告,3个标段共涉及0.8GW/3.2GWh储能设备采购。项目位于新疆维吾尔自治区哈密市伊吾县淖毛湖镇,招标人为重庆能源投资集团控股的新疆重能电力开发有限公司。
三个标段均要求投标人自2021年1月1日至投标截止日止(以合同签订时间为准),至少有1个已投运的单体100MWh及以上电化学储能系统集成设备,且累计已投运的合同业绩不低于500MWh供货业绩。
0.25GW/1GWh储能系统设备及服务采购(I标段)
该项目招标内容和范围为整套储能系统总容量250MW/1000MWh,标称容量不小于1000MWh,所需设备的供货及相关技术服务,包括但不限于储能电池、储能设备预制舱、电池管理系统(BMS)、PCS、储能监控系统、升压变及其内部附件(含消防等辅助系统与设备)等采购供货。
本标段总容量250MW/1000MWh,标称容量不小于1000MWh(其中大盐池(巴里坤5#)汇集站总容量150MW/600MWh,标称容量不小于600MWh;沙涝坝(巴里坤6#)汇集站总容量100MW/400MWh,标称容量不小于400MWh。
0.25GW/1GWh储能系统设备及服务采购(II标段)
该项目招标内容和范围为整套储能系统总容量250MW/1000MWh,标称容量不小于1000MWh,所需设备的供货及相关技术服务,包括但不限于储能电池、储能设备预制舱、电池管理系统(BMS)、PCS、储能监控系统、升压变及其内部附件(含消防等辅助系统与设备)等采购供货。
本标段总容量250MW/1000MWh,标称容量不小于1000MWh(其中梧桐(巴里坤7#)汇集站总容量150MW/600MWh,标称容量不小于600MWh;沙枣泉(伊吾5#)汇集站总容量100MW/400MWh,标称容量不小于400MWh)。
0.3GW/1.2GWh储能系统设备及服务采购(III标段)
该项目招标内容和范围为整套储能系统总容量300MW/1200MWh,标称容量不小于1000MWh,所需设备的供货及相关技术服务,包括但不限于储能电池、储能设备预制舱、电池管理系统(BMS)、PCS、储能监控系统、升压变及其内部附件(含消防等辅助系统与设备)等采购供货。
本标段总容量300MW/1200MWh,标称容量不小于1200MWh(其中库都克(伊吾6#)汇集站总容量150MW/600MWh,标称容量不小于600MWh;琼河(伊吾7#)汇集站总容量150MW/600MWh,标称容量不小于600MWh)。
新疆兵团阿拉尔光伏项目配置0.25GW/1GWh储能系统
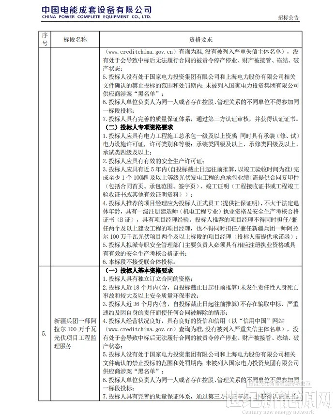
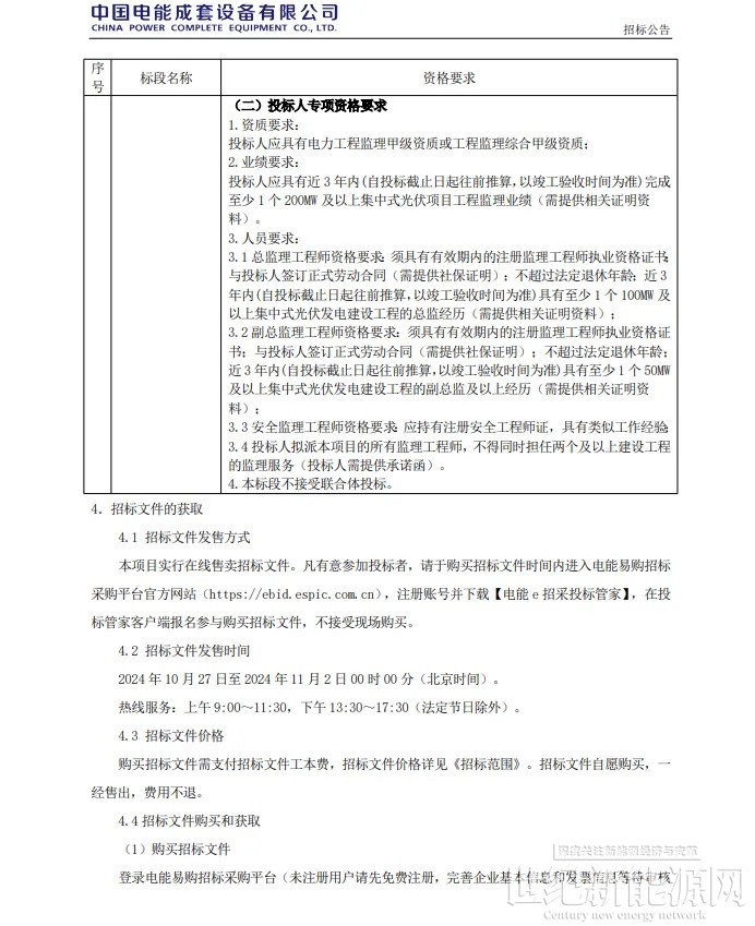
10月27日,新疆兵团一师阿拉尔100万千瓦光伏项目工程总承包的4个标段发布公告。该项目整体规划装机容量100万千瓦(交流侧1000MW,直流侧约 1200MWp),主体工程划分为四个标段分别实施,场区占地面积约30000 亩。该项目拟配置 250MW/1000MWh 储能系统。
其中标段2涉及250MW/1000MWh 储能系统设备采购、建筑和安装工程、调试。工程范围内对应道路和集电线路的建筑及安装工程建设、工程建设范围内所涉及的设备(组件、逆变器甲供)、材料、装置性材料等的采购及所有设备、材料的卸车、二次倒运、保管、到场验收、入库统计、出库发放等物资管理工作。
原招标公告如下:

























